发布时间:
官宣!公司更名啦!
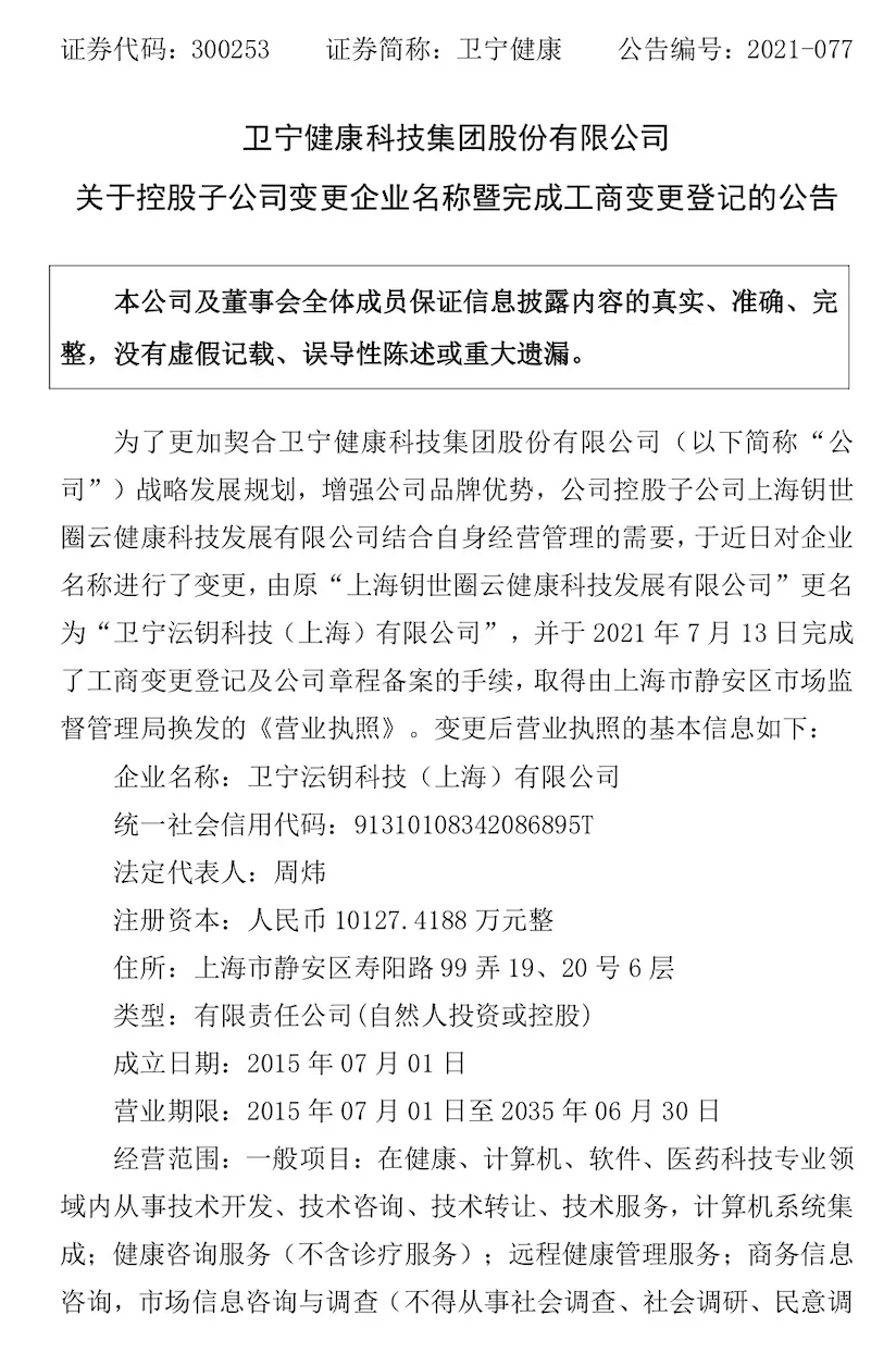
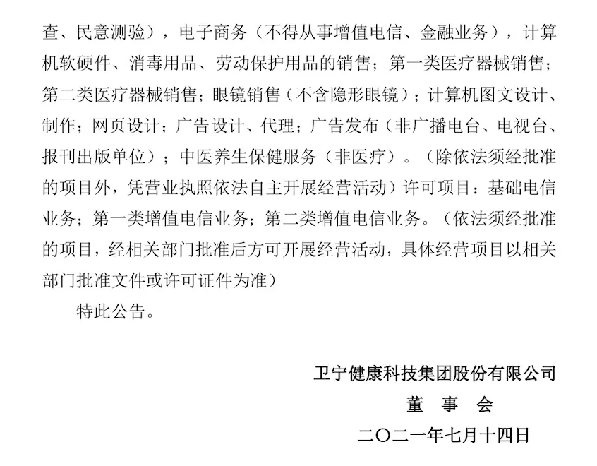
感谢您一直以来的信任和支持,为适应公司战略发展需要,经公司股东会研究决定并经上海市静安区市场监督管理局核准,公司原名称“上海沄钥科技云健康科技发展有限公司”于2021年7月13日正式更名为“卫宁沄钥科技(上海)有限公司”。
公司更名后,原公司名称“上海沄钥科技云健康科技发展有限公司”不再使用,原以“上海沄钥科技云健康科技发展有限公司”名义对外签订的各类合同、合作协议、各项债权债务,均以“卫宁沄钥科技(上海)有限公司”的名称继续履行和行使,业务主体和法律关系不变,原有的业务关系和服务承诺保持不变。公司所有对内及对外文件、资料、开具发票、银行账户等将逐步变更为新公司名称,变更后的具体信息将由相关工作人员告知。
如有任何问题,请与沄钥科技商务对接人联系。
衷心感谢您的理解,期望继续得到您的支持与信任。在新的征程上,我们将以更饱满的热情投入到健康事业,与合作伙伴共建健康新生态,共创辉煌!


